Governed Enterprise AI
SafeAI
Talk to Your Data. Privately. With Governance at Every Layer.
The Problem
AI can transform how regulated organisations access and analyse their internal knowledge. But most AI platforms require sending sensitive data to external cloud servers. For institutions handling confidential financial data, patient records, classified government documents, or deal-room materials, this is not acceptable. Data leaves your custody. Outputs cannot be independently verified. Cost scales unpredictably with usage.
Even “private” AI deployments typically lack governance. The AI has access to everything, every user gets the same answers, and there is no control over what sensitive information appears in a response. For regulated institutions, this is not private enough.
The Product
SafeAI is a private AI platform that lets your teams ask questions in plain language across thousands of internal documents — policies, compliance manuals, contracts, board minutes, clinical guidelines — and receive instant, cited answers.
What sets SafeAI apart is governance. SafeAI applies a defense-in-depth architecture where every layer — from the user’s query to the AI’s response — is governed by policy controls. It is not enough to keep data private. You need to control who can ask, what data they can reach, and what the AI is permitted to reveal.
Deployment
Two Deployment Models. Same Governance.
The defense-in-depth governance architecture is identical across both models. What changes is the infrastructure underneath.
SafeAI Cloud
Governed deployment within your private cloud environment. SafeAI integrates with your existing identity and access management infrastructure, deploys its vector and lexical indexes within your cloud tenancy, and uses managed AI inference services for language processing. All data remains within your cloud boundary.
SafeAI Vault
A fully air-gapped, standalone physical appliance deployed on your premises. The entire system — AI models, vector indexes, governance engine, and application stack — runs on dedicated hardware with no internet connection. Remote data exfiltration is physically impossible.
Architecture
Defense in Depth: Governance at Every Layer
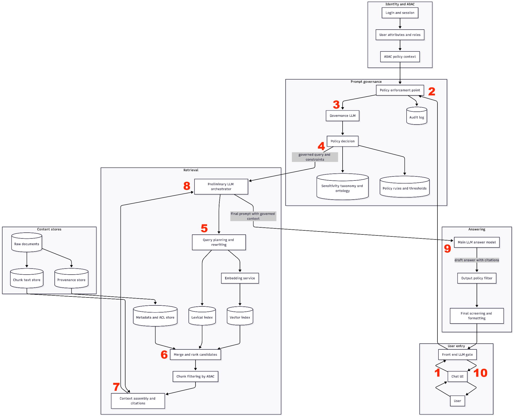
Traditional AI systems apply a single access control gate at login and give the AI unrestricted access. SafeAI applies governance at three concentric layers. If any single layer is misconfigured, the remaining layers still protect sensitive information.
Layer 1
Input Governance
Before a query touches any document, it passes through a policy enforcement point. The system evaluates the user’s identity, role, and attributes against a sensitivity taxonomy and policy rules. A governance model assesses the query itself — is this user permitted to ask this type of question? The governed query and its constraints are logged to an immutable audit trail. Queries that violate policy are blocked before retrieval begins.
Layer 2
Retrieval Governance
During document retrieval, attribute-based access control (ABAC) filters every candidate chunk against the user’s permissions. Even if a document exists in the knowledge base, a user without the appropriate clearance, role, or department attribute will never see its contents. The system merges and ranks results from lexical and semantic indexes, then applies ABAC filtering before any content is assembled into context for the AI.
Layer 3
Output Governance
After the AI generates a draft answer with citations, a separate output policy filter screens the response before it reaches the user. This final gate catches any information that passed retrieval governance but should not appear in this user’s answer — for example, a salary figure that appears in a document the user can access for other purposes, but which policy prohibits surfacing in an AI response.
The result: ten discrete governance checkpoints between the user’s question and the system’s answer, each independently auditable. This is not a feature bolted onto a chatbot. It is a governance architecture designed from the ground up for institutions where data classification, need-to-know, and audit trails are regulatory requirements.
Comparison
SafeAI vs. Public Cloud AI
| Public AI (Cloud) | SafeAI Cloud | SafeAI Vault | |
|---|---|---|---|
| Data Location | Sent to external servers. May be used to train future models. | Stays within your private cloud boundary. Never leaves your tenancy. | Never leaves your premises. Fully air-gapped. No internet. |
| Connectivity | Requires constant internet. | Requires your private cloud network. | Fully offline. Operates on power alone. |
| Governance | No data governance. Every user sees everything. | Defense-in-depth: 3 layers, 10 checkpoints, ABAC, output filtering. | Identical governance. Same 3 layers, 10 checkpoints, ABAC, output filtering. |
| Verification | Answers without proof. Hallucination risk. | Every answer cited to source with page and paragraph. | Every answer cited to source with page and paragraph. |
| Security | Trust the vendor’s policies. | Your cloud, your keys, your policies. | Your hardware, your keys. No network attack surface. |
| Cost | Per-token. Unpredictable at scale. | Flat annual licence. Unlimited queries. | One-time hardware + flat licence. Unlimited queries. |
| Knowledge | Generalist. Trained on the public internet. | Specialist. Your internal data only. | Specialist. Your internal data only. |
Use Cases
Industry Applications
Banking & Financial Services
Secure access to compliance manuals, risk frameworks, KYC/AML procedures, and internal policies. Staff query regulatory guidance in seconds without exposing sensitive data to external platforms. Governance ensures a branch officer cannot access Investment Committee materials.
Healthcare
HIPAA-compliant analysis of clinical guidelines, formularies, and patient protocols. Clinicians and administrators get cited answers from your approved knowledge base. ABAC ensures departmental data segregation.
Insurance & Takaful
Auditable interpretation of policy documents, claims histories, risk models, and actuarial references. Underwriters and adjusters access institutional knowledge with full traceability. Output governance prevents sensitive pricing models from appearing in general queries.
Asset & Investment Management
Private analysis of confidential research, proprietary strategies, and portfolio documentation. Investment teams query internal knowledge without data leaving the secure perimeter. Fund-level segregation ensures Chinese wall compliance.
Government & Defence
SafeAI Vault’s air-gapped deployment satisfies the most stringent classification requirements. Sensitivity taxonomy maps to your existing classification scheme. Investigators, analysts, and policy teams work with sensitive materials while maintaining chain of custody.
M&A Due Diligence Rooms
Deploy SafeAI Cloud or Vault into a virtual data room environment. Deal teams query thousands of target company documents without data ever leaving the secure room.
Deployment Details
SafeAI Cloud: Deployment typically completes within two to four weeks, including integration with your identity provider and cloud infrastructure, knowledge base configuration, and governance policy setup.
SafeAI Vault: Physical deployment of the appliance typically completes within two weeks. Operates anywhere there is a power connection. Model updates are delivered via encrypted physical media — no internet bridge is ever opened.
Both models support PDF, DOCX, XLSX, TXT, HTML, YAML, Markdown, and CSV formats. Secure read-only connectors are available for internal data sources including SharePoint, Outlook, and SQL databases within your network.
See SafeAI in Action
Request a demo to see governance, citations, and ABAC in a live environment.
